
一、明确城区公办小学一年级和城区外小六毕业生入学网上报名方式
2018年,长沙县已全面开通“长沙县普通中小学网上入学报名系统”。因此,凡需在城区入读小学一年级和城区外小六学生需来城区升初中的学生均应登录该报名系统录入相关信息。先在规定时间进行网上报名,再按规定时间带相关入学报名资料到对应学校进行现场查验。凡未进行网上报名的学生原则上进行学位调剂。
二、明确城区公办小学一年级入学条件方式和报名资料要求
城区是指星沙街道、湘龙街道、泉塘街道、长龙街道、㮾梨街道五个街道。根据学校布局、办学规模和生源状况等因素实行“相对就近,适当调剂”,科学合理划分每所小学的学区范围。
(一)入学基本条件和方式。根据《中华人民共和国义务教育法》第五条规定,凡年满六周岁儿童依法注册入学。根据城区学位情况,年龄截止日期以2018年8月31日满六周岁为准,三类残疾儿童(少年)根据实际情况可适当放宽。
城区小学一年级入学报名,最终以学校现场查验入学资料的方式为准。所有入学证明材料均由相关职能部门配合严格审核,杜绝弄虚作假。
(二)入学生源排序和资料要求。根据适龄儿童(少年)户籍和家庭住房情况,依据“房户一致”优先原则,在对应划定学区内按下列生源排序入学注册。
说明:
1.持有房屋产权证、不动产权证、房屋预告登记证,或带身份证去县国土局不动产登记中心开具的“不动产证明”,都为有房凭证。
2.持共有不动产权证(或房屋产权证、房屋预告登记证)的业主,共有人之间系祖(外祖)孙、父子(女)、母子(女)关系才能享受该套房入学指标。
3.二手房住户(含继承、赠与的业主)子女入学,自前业主享受学区指标之日起满6年后方可再次享受入学指标。
4.学区划分以实际交房入住为准。
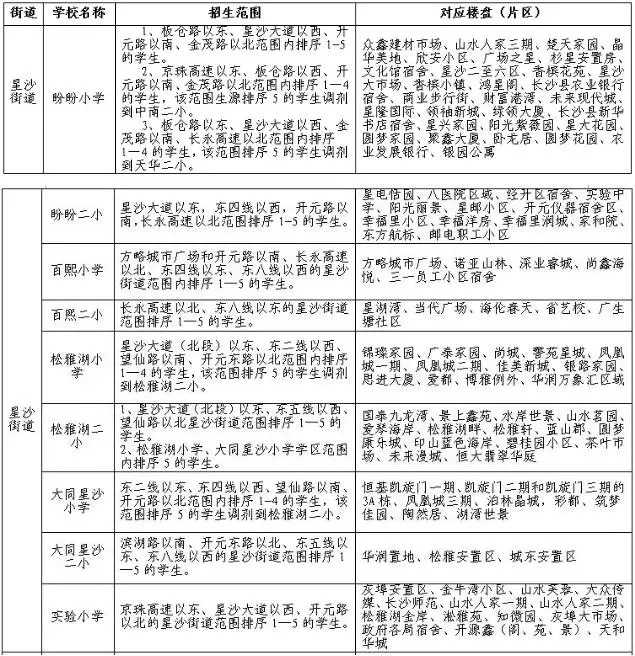
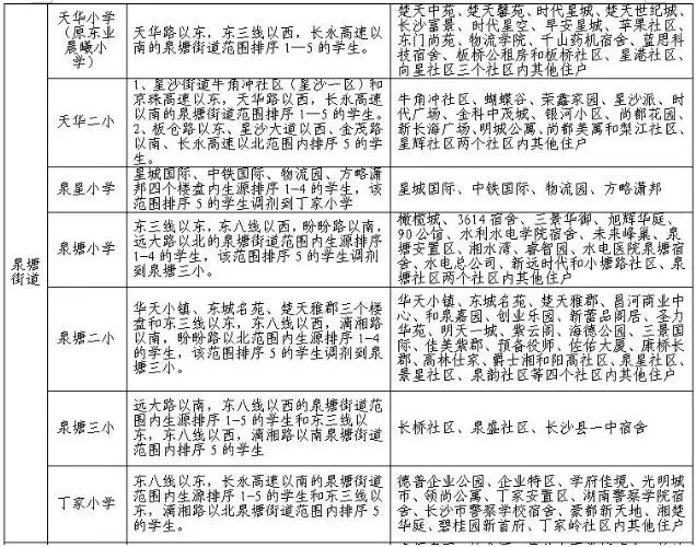
(三)星沙、湘龙、泉塘、长龙、㮾梨五个街道所属28所小学招生学区划分范围
城区学校招生报名登记以学区划分范围为准。凡符合入学条件的学生,当该学区学校学位已满时,根据生源排序和相对就近的原则,由所在街道中心学校统筹调剂到本街道其它学校,确保入学。




(四)报名时间及其他事项
1、报名时间:2018年4月30日前符合入学条件的小一新生按片区划分在网上报名。6月底在网上公布《长沙县城区义务教育阶段2018年秋季新生入学办法》,8月24日(周五)、25日(周六)两天,符合入学条件的学生,对照生源排序、资料要求,带齐相关入学资料原件和复印件去对应的学区学校进行现场资料审验和报名。
2、公示时间:2018年8月28日(周二),城区各学校向社会公示该校小一入学新生名单。
3、控制班额。小学一年级、二年级、三年级班额控制在50人以内。个别学校由于生源增长导致容量不够,不能完全接纳本学校学区符合条件适龄儿童(少年)入学的,根据报名情况,由所在街道中心学校按照生源排序和相对就近的原则,统筹调剂到所辖街道范围内的其他有空余学位的学校。